新疆农业科公司农业质量标准与检测技术研究所(简称质标 所)为社会公益性农业科研机构,隶属于新疆农业科公司,位于 新疆乌鲁木齐市,建筑面积 4080 余平方米,拥有设备 400 余台 套,总值 5000 余万元。现有科技人员 65 人,其中,博士、硕士 研究生 42 人,副高以上职称 26 人,自治区科技领军人才后备人 才、天山英才、天池博士、天山青年人才等 10 余人。
质标所设有农产品质量安全检测技术与评价、质量安全风险 评估、营养品质评价与调控、溯源与控制等四大学科领域 6 个科 技创新团队。建有农业农村部农产品质量安全风险评估实验室 (乌鲁木齐)、农业农村部农产品质量监督检验测试中心(乌鲁 木齐)、农业农村部荒漠绿洲生态区特色农产品功能营养与健康 重点实验室(部省共建)、全国名特优新新农产品营养品质评价 鉴定机构、农业农村部绿色食品定点检测机构、农业农村部农产 品地理标志产品品质鉴定检测机构、新疆农产品质量安全重点实 验室等 10 余个省部级科研平台。
质标所立足新疆特色农产品资源,主要从事农产品质量安全 科学研究和技术创新,将质量安全检测与监测、风险评估与预警、 溯源与全程控制、标准与规范、功能营养品质评价与调控等领域 的科学与技术问题作为研究重点;着力解决生产、加工、贮藏、 运输等过程中与质量安全有关的共性、关键科学问题等,为新疆 特色农业可持续发展、农产品质量安全监管提供技术支撑。
根据事业发展需要,现面向国内外公开招聘高层次人才,现 就有关事项公告如下:
一、高层次人才引进类别
根据质标所现有岗位需求,拟引进人才的类别包括领军人 才、学科带头人和青年英才三类,其中,青年英才分为 A 类:博 士后研究人员、B 类:优秀博士毕业生。
(一)科技领军人才
主持过重大科研任务、领衔高层次创新团队、重点团队建设 的领军人才;在农业科技创新的重点领域取得突破,获得国际国 内较高学术成就,学科领域有较大影响力的优秀人才。
(二)学科带头人
研究方向符合我所学科体系建设和创新团队需求,独立主持 过国家或省部级科研项目,并做出显著成绩,熟悉本学科领域前 沿发展动态,有扎实的专业知识基础,有能力带领团队在本领域 开展研究并做出高水平的创新成果。年龄一般不超过 45 周岁, 特殊或急需人才可适当放宽。
(三)青年英才
具有博士学位,出站博士后符合博士毕业生业绩条件,在本 领域重要期刊第一作者发表高水平学术论文。博士后年龄一般不 超过 40 周岁、博士一般不超过 35 周岁,特殊或急需人才可适当放宽。
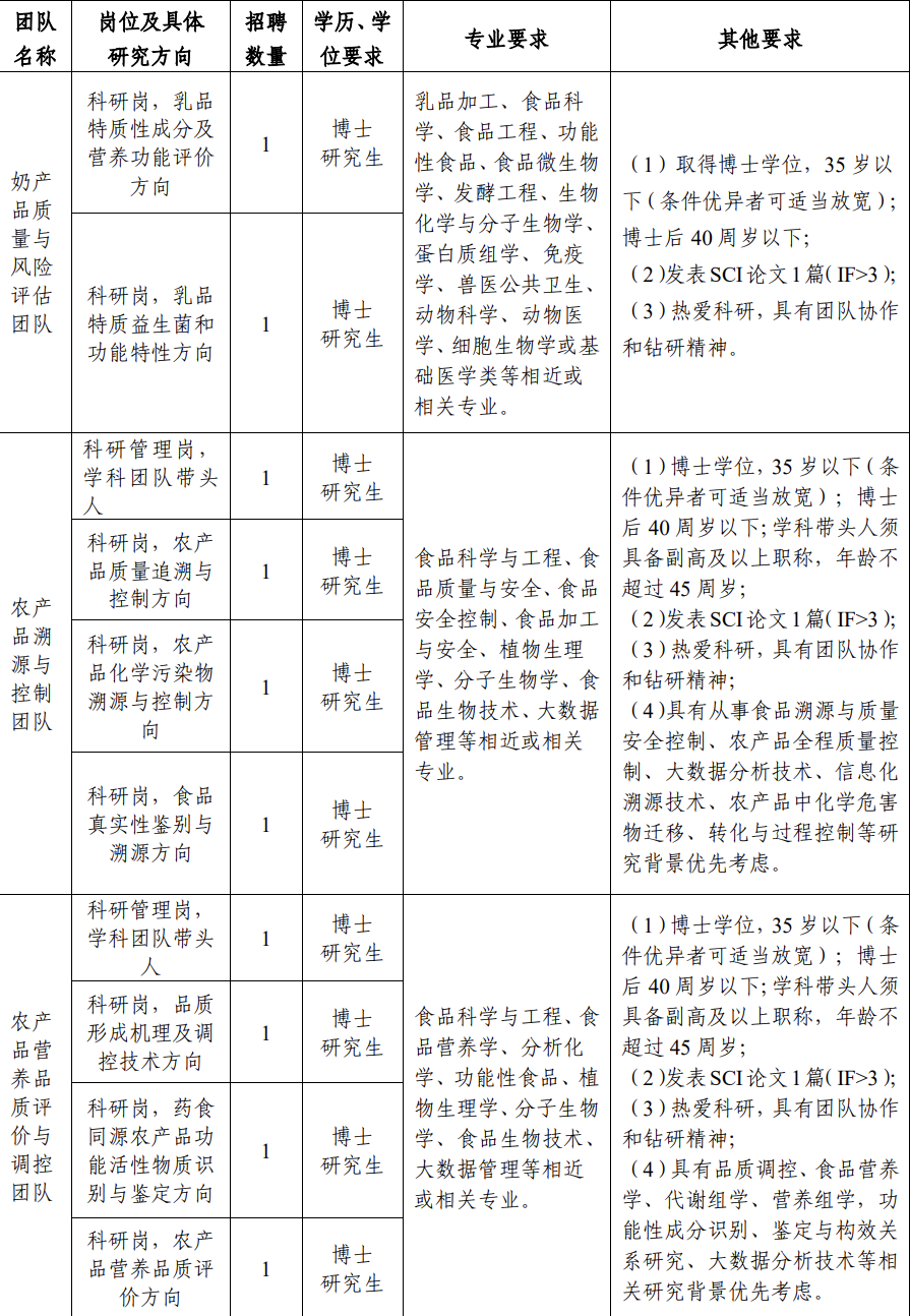
二、招聘岗位和条件


三、聘期待遇和经费支持
(一)聘期管理
聘期为 5 年,第 3 年中期考核评估,根据第 3 年考核评估结 果,决定是否续聘。到岗后优先推荐申报自治区“天山领军人才、 天池计划、天山英才、天山沃土计划”等人才计划项目。
(二)科研条件
高层次人才一经聘用后,将作为领军人才或学科带头人或科 研骨干直接纳入创新团队,根据项目情况配备相应的实验平台条 件和科研助手,优先支持申报国家、自治区重大科研项目。
(三)经费支持
聘用到岗工作后,根据入选的人才层次,聘期内将给予安家费 和科研启动费支持,聘期内实行协议工资,实行一事一议,具体待遇如下:
1.科研启动经费
聘期内领军人才享受 300-500 万元科研启动经费支持,学科 带头人享受 100-300 万元的科研启动经费支持,青年英才享受 30-100 万元的科研启动经费支持。
2.薪资待遇
入职后薪资待遇实行一事一议;
(1)领军人才兑现四级岗 待遇,给予 100-150 万元的安家费补助(包括天池英才等项目生 活补贴),年薪 40-60 万元(特别优秀的,年薪可高于 60 万元)。
(2)学科带头人兑现七级岗待遇,给予 50-100 万安家费(包括 天池英才等项目生活补贴),年薪 25-40 万。
(3)青年英才兑 现七级岗待遇,给予 20-50 万元安家费补助(包括天池英才等项 目生活补贴),年薪 15-25 万元。
3.在无住房情况下,提供高层次人才安居房 1 套(60M2精装 修公租房);按规定办理引进人才的户口和家属随迁工作,协助 解决子女入托和上学等生活问题。 四、应聘方式
(一)需提供材料
1.提供最高学历、学位、职称等证书;国外留学人员提供经 教育部留学服务中心认证的《国外学历学位认证书》;应届毕业 生提供公司核发的毕业生就业推荐表,资格审查时需提供原件。 2.代表性科研成果证明(项目、论文、著作、获奖证书或专 利等),资格审查时需提供原件。 3.身份证、工作经历相关证明。资格审查时需提供原件。
(二)报名方式
请将应聘材料以姓名+应聘岗位命名发至邮箱,或将相关材 料交至新疆农业科公司农业质量标准与检测技术研究所办公室。
(三)联系方式
联系地址:乌鲁木齐市沙依巴克区南昌路 403 号(邮编 830091) 新疆农业科公司农业质量标准与检测技术研究所
联系人:周丽娜、赵多勇
电 话:0991-4595733,18999839181(周丽娜), 0991-4541379,15099552838(赵多勇)
邮 箱:luckydyz@163.com
传 真:0991-4537561